Posted
in
I chose Synthetic Commons as my cross-year studio of choice because the intersection of tech and anthropology has always been of interest to me – something that the Luca Picardi, the host of this workshop, specialized in.
Synthetic x Commons
(1) Synthetic systems: Systems that are simulations of a reality, that have taken an ambient shape, representing a soft power behind ambient phrasing – eg. large, weighty, energy-sopping farms of servers masquerading as the soft, ethereal “Cloud” that makes the process seem effortless. It is, in my opinion, the far-end application of skeuomorphism – there was time where seemingly ‘clunky’ camera were the icons for the Camera app, or even for Instagram, to ‘humanise’ the indiscernible systems whose actual form were nowhere close to its symbolic representation.
(2) Commons: a Marxist borrowing, here more specifically to imply a collective literacy to interpret and evaluate these synthetic systems. Technology, at the end, is for the people – and adding accountability to its built and function, through aspects like trust, empathy, memory, belonging and ownership create newer dimensions of relationship between the user and the system.
Synthetic (Systems) Commons in itself is an oxymoron now- there is a blatant disconnect between the user and the service, especially with the power dynamic of that a overly-technocratic society within which the consumer is situated. Synthetic systems – from apps to AI – often hoist opaque profit-centric models, and move at pace with which the consumer is either compelled to keep up or give up entirely. Commons, then, becomes a form of rebellion to reclaim power in this climate – a shared act against the concentration of power within the few that develop and run services that indenture their consumers, extracting not only their constant patronage but also their data and privacy.
For this workshop, we zoomed in on the various kinds of synthetic systems and were asked to translate one system into a communicative artifact. The systems framework to organize were:
- AI
- Algorithm
- Cloud
- Data
My teammate (Medina) and I proceeded to explore Algorithm as a synthetic system.
Workshop Detail
Part 01
In the Discover phase, we discussed the integration of technology that mimics a human act. Our reference was the robotic arm from Can’t Help Myself by Sun Yuan and Peng Yu commissioned for the Guggenheim Museum, reflecting on the Sisyphean nature of modern labour, and dehumanization caused through automation.

Another example of technocracy fiddling with the trust of its consumers was the ‘I Agree’ by Dima Yarovinsky- a simple representation of the a manipulative approach to get consumers to consent by using long-form jargon.

That led to the enquiry of: what are the rules (and ultimately algorithms) that govern our roles as citizens, as member of society? And who makes the said rules?
Synthetic Systems are neutral if not applied within a use-case scenario – the meaning is rendered mostly by who is applying it, and who is on the receiving end. In our Discovery phase of the workshop, Medina (my group mate) and I discussed the algorithms that are large scale, like government policies, which can yield both positive and negative results from the same strategy.
For eg. In New Zealand, and formerly in the UK, the government tried to reduce the usage of Vapes and e-cigarettes by progressively increasing the age-limit to prohibit access to vapes, to preclude a full generation from creating regular smoking habits. The same methodology was then also applied in the UK in a different aspect: by proposing to increase the base salary range to qualify for a Skilled Worker Visa, making it harder for entry-level job aspirants to land jobs in the industry, and jeopardizing their immigration status.
We realized that we were discussing an institutional algorithm, but wanted to represent it in an artistic effect.
Part 02
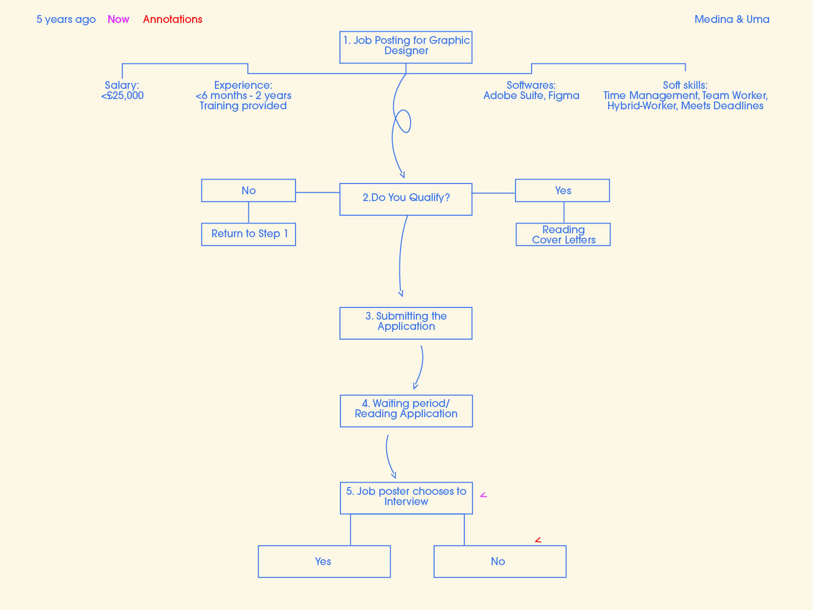
For our enquiry, we decided to explore the algorithms, both obvious and discreet, that dictate the pathway to land an entry-level job as a graphic designer, and how the algorithm has been modified over time. Using statistical data and personal experience and existing job postings as data points, we chose a data-visualization to represent the info.
The “representation” of the algorithms was through flow-chart – a start to end logic of a system. To show the nature of algorithm, we divided it into three layers that appear one after the other, revealing more information at every addition. The starting point was an online job-posting, the end-point was hearing back from the company before the interview stage.
The three layers were:
- The Job-seeking Process 5 years ago
- The Job-seeking Process currently
- Annotations that reveal hidden detours in the logic of algorithms.
It was the 3rd aspect that was of most interest to us, as it revealed the challenges that emerged when the “applicant” didn’t meet a standardized, “perfect” candidature. Eg. When there was Visa-Sponsorship involved, or a language barrier, or differences among hiring women and men.

Ideally, we would have liked to create the flowchart as a long scroll that unfolds as each decision box charts out a new route to the end-point, and then have the two layers overlay on the base layer with transparency, but unfortunately there wasn’t enough time to be able to produce that.
In the last leg of the workshop, we translated our annotated flowchart into a presentable format:





Below are attached the three layers of the flowchart.



Finally, the algorithm research brings to light the obstacles that define the so-called ‘Easy-Apply’ process of applying for a job through online job-postings – like the overuse AI to screen applications that even ‘potential’ hires don’t make the cut based on technicalities, or the complications that arise when there is a need for visa sponsorship, and how the demands and duties for an entry-level job are ever-expanding while pay for the same role remains unchanged in a cost-of-living crisis.
All in all, the biggest takeaway for me from this workshop was the interaction of the human with the system, which makes it come alive to reveal both its benefits and flaws. The beauty of synthetic systems, even, is their self-sufficiency once they start running within their context, needing little moderation. But they expand quickly, often of their own volition, sidelining or consuming those not in their interest, if gone unchecked.